澤木 宣彦– Author –
澤木 宣彦
さくら個別指導学院岩倉校教室長
-
【愛知県】公立高校入試まで残り1か月で取り組む勉強
2026年1月22日(木)現在。 愛知県では私立高校入試2日目でした。 全受験生が勉強の成果を出せていることを願います。 こんにちは。 さくら個別指導学院の澤木です。 私立入試真っ只中ではありますが、公立高校入試についての記事を書いていきます。 大半の...愛知県の公立高校(学校別) 澤木 宣彦
-
【愛知県】私立推薦入試はもらえたら100%合格※例外あり
こんにちは。 さくら個別指導学院の澤木です。 前回は私立一般入試の合格目安は当日点6割です!という記事でした。 今回は私立の推薦入試について書いていきたいと思います。 結論から言います。 愛知県の私立推薦入試は決まった瞬間に合格確定!※例外あり...愛知県の私立高校(学校別) 澤木 宣彦
-
【愛知県】私立高校一般入試の合格目安は当日点6割!
こんにちは。 さくら個別指導学院の澤木です。 中3生たちにとって内申に関わる最後の定期テストが終わりました(一宮市の中学は12月に最後のテストがありますが…)。 ここからは脇目もふらずに入試に向けて勉強していくのみです。 入試スケジュールを大雑把...未分類 澤木 宣彦
-
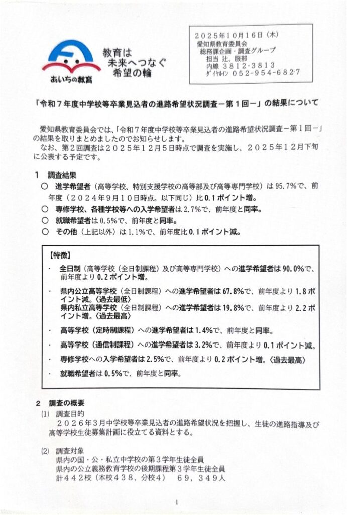
【愛知県公立高校入試】第1回進路希望調査から最終倍率を考えてみた
こんにちは。 さくら個別指導学院の澤木です。 毎年10月中旬に愛知教育委員会より中3生の第1回進路希望調査が発表されます。 データはこちらに貼っておきますね。 中3生とその保護者の方はご覧になってみてください。 2025年第1回進路希望調査ダウンロード...未分類 澤木 宣彦
-
【愛知全県模試】結果に一喜一憂せず学力UPに活かしていこう
さくら個別指導学院の澤木です。 夏休みの最後に実施した全県模試が返ってきました。 今週1人ずつ呼び出して返却をしているところです。 結果を見ながら今後これを成績UPにどう活かしていくのかの話をしているので、なかなか時間が掛かります。 初めて受け...岩倉校の指導のようす 澤木 宣彦
-
【愛知県公立高校入試】当日点の目安一覧2025
さくら個別指導学院の澤木です。 愛知全県模試の追跡調査資料データを元に、自塾生に向けて毎年当日点目安一覧を作成しています。 多くの人が関心を持っているデータだと思うので、こちらで共有していきます。 以前の記事で、合格者の平均内申と平均偏差値...愛知県の公立高校受験(入試制度) 澤木 宣彦
-
【愛知県公立高校】合格者平均内申・偏差値一覧2025
さくら個別指導学院の澤木です。 先日の記事で塾長が愛知県公立高校の偏差値TOP10を紹介していました。 こちらです↓ 今日は、塾生向けに毎年作っている名鉄犬山線近辺の公立高校の一覧表をご紹介します。 こちら↓ 比較できるように昨年のものも貼っておき...愛知県の公立高校(学校別) 澤木 宣彦
-
【中学生へ】やる気はあてにならないから淡々と勉強してね
「やる気が出ないので帰っていいですか」 今日、一人の中3生からこう申し出がありました。 もちろん答えはNOです。 その生徒もうちが長いので、僕には通用しないのがわかっているようで、観念して予定通り自習していきました。 まだ夏期講習2日目なのにも...岩倉校の指導のようす 澤木 宣彦
-
【尾張地区】愛知県公立入試複合選抜の志望校の組み合わせ方
愛知県公立高校一般入試では、最大2校まで受検校を選択できます。 複合選抜制度というものですね。 2校受験できますが、好きな組み合わせで自由に選択できるわけではなく、ルールがあります。 これが少々複雑で、わかりにくかったりするんです。 僕もふい...愛知県の公立高校受験(入試制度) 澤木 宣彦
-
【尾張地区】県立高校の合同説明会のお知らせ
尾張地区の県立高校の合同説明会のお知らせです。 開催日:2025年7月12日(土) 時間:[午前の部]9:30~12:00 [午後の部]13:30~16:30 会場:Home&nicoホール(江南市民文化会館) 参加予定校:犬山高校、犬山総合高校、尾北高校、江南高校、古知野高校、...岩倉校の情報 澤木 宣彦